Premium Only Content
This video is only available to Rumble Premium subscribers. Subscribe to
enjoy exclusive content and ad-free viewing.

December Bonus 2: Strawberry Genealogy
2 years ago
2
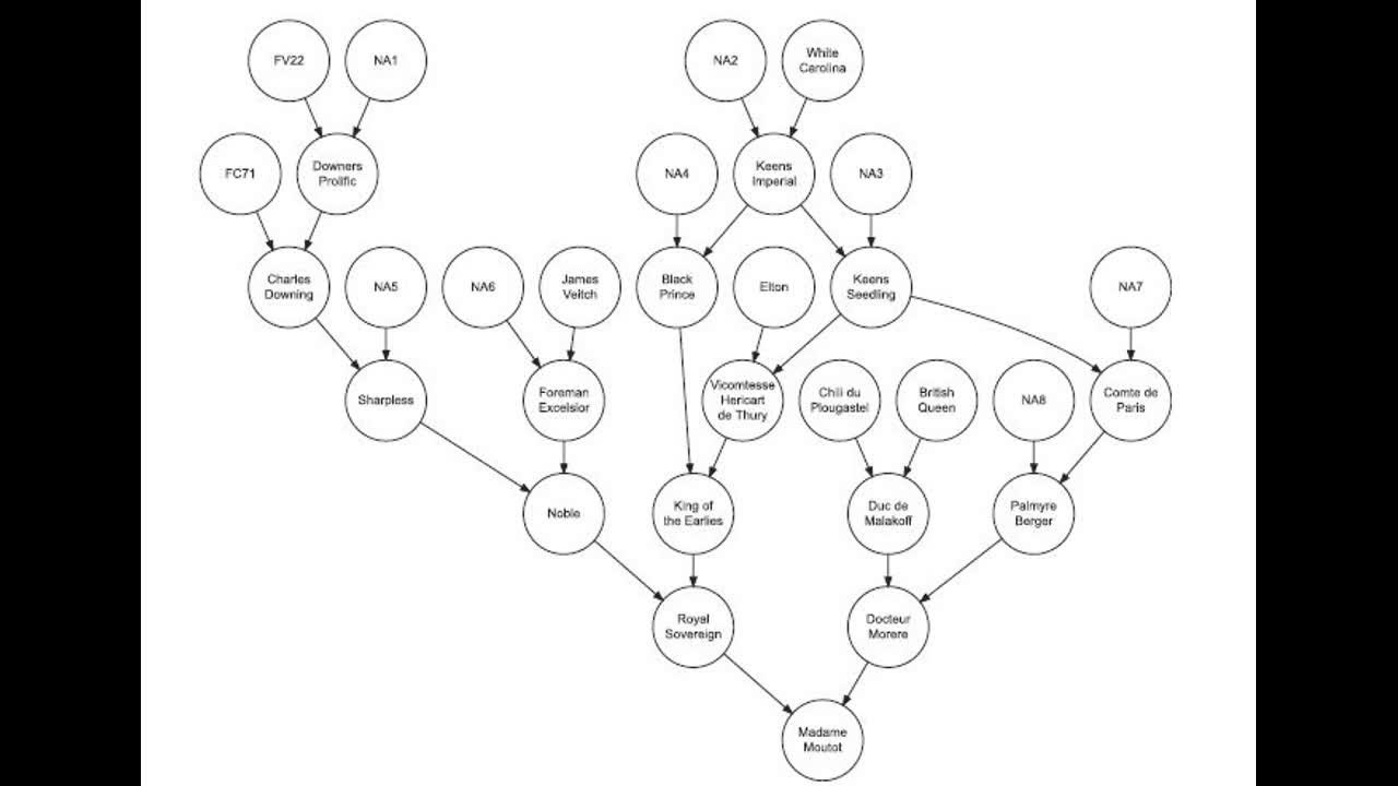
Pincot, D. D. A., Ledda, M., Feldmann, M. J., Hardigan, M. A., Poorten, T. J., Runcie, D. E., … Knapp, S. J. (2021). Social network analysis of the genealogy of strawberry: Retracing the wild roots of heirloom and modern cultivars. G3: Genes, Genomes, Genetics, 11(3). https://doi.org/10.1093/G3JOURNAL/JKAB015
Loading comments...
-
2:41
Momento Malum
2 months agoMomento Malum Today Episode 176 Melon Genetics 1
191 -
LIVE
Side Scrollers Podcast
1 day ago🔴SIDE SCROLLERS FUND-A-THON🔴DAY 2🔴100% REVENUE HELPS CHANGE CULTURE!
1,214 watching -
LIVE
Wendy Bell Radio
5 hours agoWhat A Fool Believes
7,627 watching -
16:33
World2Briggs
21 hours ago10 U.S. Towns Where Retirees Are the Only Growth Industry.
4.93K1 -
LIVE
The Mike Schwartz Show
9 hours agoTHE MIKE SCHWARTZ SHOW with DR. MICHAEL J SCHWARTZ 10-21-2025
3,570 watching -
1:07:58
Chad Prather
5 hours agoTHIS Is What America's Christian Faith Is MISSING
53.9K23 -
LIVE
LFA TV
11 hours agoLIVE & BREAKING NEWS! | TUESDAY 10/21/25
3,090 watching -
35:41
Tucker Carlson
20 hours agoThe 9/11 Files: From Tragedy to Tyranny | Ep 5
77.9K43 -
1:28:28
Game On!
22 hours ago $2.46 earnedCollege Football Week 9 Betting Preview!
27.8K2 -
5:40
Buddy Brown
23 hours ago $10.43 earnedVideo of MSNBC airing a FAKE CROWD for NO KINGS! | Buddy Brown
44.6K36