Premium Only Content
This video is only available to Rumble Premium subscribers. Subscribe to
enjoy exclusive content and ad-free viewing.
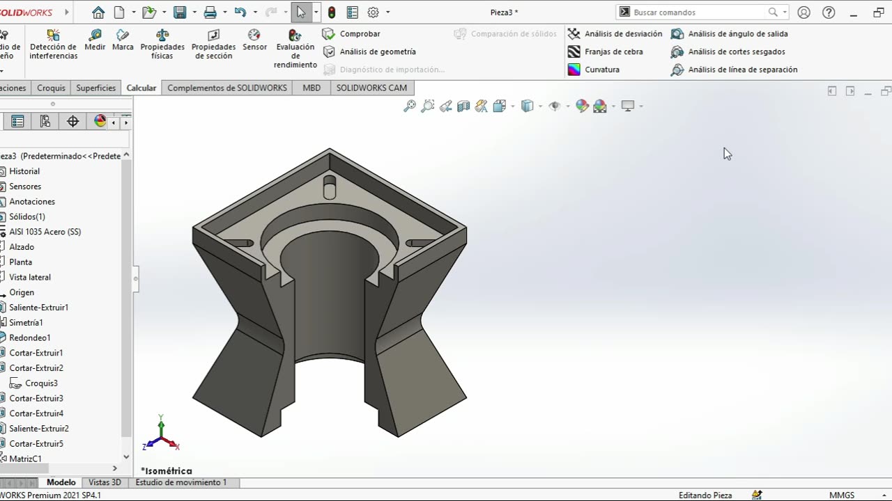
CSWA_05
Loading 1 comment...
-
LIVE
The Bubba Army
3 days agoIS AMERICA OVER TRUMP? - Bubba the Love Sponge® Show | 11/03/25
1,865 watching -
48:57
Man in America
17 hours agoThe Sinister Reason They Put Fluoride in Everything w/ Larry Oberheu
350K90 -
1:06:56
Sarah Westall
15 hours agoAstrological Predictions, Epstein & Charlie Kirk w/ Kim Iversen
91.6K70 -
2:06:49
vivafrei
23 hours agoEp. 289: Arctic Frost, Boasberg Impeachment, SNAP Funding, Trump - China, Tylenol Sued & MORE!
275K203 -
2:56:28
IsaiahLCarter
18 hours ago $13.10 earnedThe Tri-State Commission, Election Weekend Edition || APOSTATE RADIO 033 (Guest: Adam B. Coleman)
54.6K7 -
15:03
Demons Row
14 hours ago $15.15 earnedThings Real 1%ers Never Do! 💀🏍️
68.9K22 -
35:27
megimu32
17 hours agoMEGI + PEPPY LIVE FROM DREAMHACK!
190K15 -
1:03:23
Tactical Advisor
20 hours agoNew Gun Unboxing | Vault Room Live Stream 044
272K41 -
19:12
Robbi On The Record
22 hours ago $25.96 earnedThe Loneliness Epidemic: AN INVESTIGATION
100K120 -
14:45
Mrgunsngear
1 day ago $152.40 earnedFletcher Rifle Works Texas Flood 30 Caliber 3D Printed Titanium Suppressor Test & Review
158K35